Skip to content
Kota Palangka Raya
+ 62 811 523 1559
lsispoborneowanajayaindonesia@gmail.com
Beranda
Profil
Ruang Lingkup
Visi dan Misi
Struktur Organisasi
Kebijakan dan Sasaran Mutu
Komitmen Ketidakberpihakan
Pelayanan
Aplikasi Permohonan
Permohonan Aplikasi Sertfikasi ISPO
Formulir Permohonan ISPO
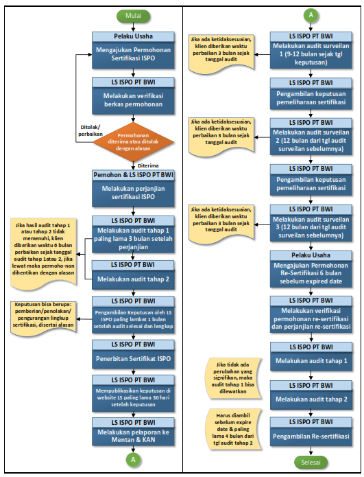
Alur Proses ISPO
Komponen Biaya
Transfer Sertifikasi
Pengumuman
Sertifikasi ISPO
Rencana dan Hasil Kegiatan ISPO
Pembekuan Auditee ISPO
Pencabutan Auditee ISPO
Daftar Klien ISPO
Keluhan dan Banding
Keluhan dan Banding
Pemohon Keluhan atau Banding
Tata Cara Pengajuan Keluhan atau Banding
Informasi Publik
Kontak Kami
Beranda
Profil
Ruang Lingkup
Visi dan Misi
Struktur Organisasi
Kebijakan dan Sasaran Mutu
Komitmen Ketidakberpihakan
Pelayanan
Aplikasi Permohonan
Permohonan Aplikasi Sertfikasi ISPO
Formulir Permohonan ISPO
Alur Proses ISPO
Komponen Biaya
Transfer Sertifikasi
Pengumuman
Sertifikasi ISPO
Rencana dan Hasil Kegiatan ISPO
Pembekuan Auditee ISPO
Pencabutan Auditee ISPO
Daftar Klien ISPO
Keluhan dan Banding
Keluhan dan Banding
Pemohon Keluhan atau Banding
Tata Cara Pengajuan Keluhan atau Banding
Informasi Publik
Kontak Kami
Alur Proses ISPO
Alur Proses Sertifikasi ISPO